БЕЗ поиска крутых спецов по рекламе и переделок своего сайта, которые не ведут к результату
БЕЗ зависимости от ведения социальных сетей и каналов

Как одна сеть Салонов Красоты привлекает клиентов используя Систему Маркетинга по Модели TMBI и получает 3, 5, 10 целевых лидов ежедневно, регулярно и управляемо

Это реальная история о том,
Здесь вы найдёте Пошаговую Инструкцию, как создать у себя Систему Маркетинга, запустить рекламу, которая каждый день, регулярно и управляемо приводит целевые лиды, новых клиентов и увеличивают продажи.

➖ БЕЗ вечных головоломок, где и как их найти
➖ БЕЗ постоянных поисков всё новых и новых подрядчиков по рекламе
➖ БЕЗ вечной гонки за рекламными инструментами и секретными фишками

И всё, что от вас потребуется после запуска Системы - это "заливать" в неё качественный трафик, запуская рекламу, ведя канал Телеграм или свои соцсети - это не важно и дальше вы поймёте почему.
Если вы владелец салона красоты, барбершопа или эксперт со своим инфопродуктом в сфере бьюти и хотите системно привлекать клиентов, прямо сейчас испытываете жгучее желание:
  • регулярно получать целевые лиды на свои услуги
  • увеличивать их количество
  • получать управляемо и каждый день
  • делать продажи, расти в выручке и прибыли

А возможно вы хотите:
  • быть уверенными в завтрашнем дне
  • быть уверенными, что у вас есть лиды сегодня, есть завтра, послезавтра, через неделю, месяц и т. д.
  • знать, что каждый день приходят новые клиенты, растёт их база, идут продажи, а вы и ваш бизнес растёт в прибыли
  • понимать, что у вас есть та самая Система, которая автономно работает, пока вы спите, едите, занимаетесь спортом или проводите время с детьми, путешествуете


то рекомендую внимательно дочитать до конца, осмыслить каждый заложенный смысл…

…ибо здесь, как я и говорил, вы найдёте Пошаговую Инструкцию Как Раз и Навсегда

✔ Решить Вопрос с клиентами за счёт Системы Маркетинга
✔ На старте получать 3-7 целевых лидов, но каждый день, регулярно и управляемо
Меня зовут Сергей Кузьмин, я онлайн-предприниматель, с 2019 г. занимаюсь маркетингом, который стал для меня образом жизни.

Мои основные направления - это консалтинг и выстраивание маркетинга под ключ для роста и масштабирования бизнеса
Работая с предпринимателями, помогая им решать задачи маркетинга, из раза в раз я замечаю одну и туже проблему, которая не даёт им развиваться. Поэтому многие владельцы салонов красоты, барбершопов, эксперты просто топчутся на одном месте и никак не могут реализовать свои цели в количестве лидов, привлечении клиентов и продажах, объёме выручки и прибыли.
А сейчас, позвольте на примере кейса клиента рассказать о технологии запуска Системы Маркетинга по технологии TMBI, которую мы используем у себя, в проектах клиентов и которая всего через 14-21 день начинает приносить от 2 до 10 заявок ежедневно. Дальше - больше.
За первые 26 дней Система принесла 164 целевых лида только на ОДНУ услугу салона красоты по цене всего 469 р. за лид.
Посмотрите
Что скажете? Круто?
Итак, давайте пройдём по тем шагам, которые, собственно, и привели нас к таким постоянно растущим результатам.
В ходе описания шагов и результатов я сразу разбираю ошибки и причины, которые не дают большинству салонов выйти на желаемые показатели, показываю, какое решение использовали.

Вы готовы?

Тогда поехали
Зачастую именно попытки "Продать в лоб" кратно режут все возможные конверсии. Если на цифрах, то это приводит к потерям примерно 80% заявок. А теперь представьте, сколько вы просто не дозарабатываете... Мм... Внушительно?

Смотрите, есть у вас в прайсе стрижка за 3 000 руб. При продаже по стандартной модели получается - клиент пришёл с запросом на стрижку, вы её сделали, получили свои деньги. И так сколько ты не стриги, средний чек всегда тот же - 3к. Выручка не растёт. И если клиент сам не просит дополнительные услуги, шансов допродать что-то ещё очень мало.

А теперь, как это работает в нашем случае.

У клиента есть запрос на туже стрижку. Он видит нашу рекламу и переходит по ней.

В игру вступает Стартовый продукт.

Помним - он ничего не продаёт. Его задача - мягко перевести человека на следующий этап.

Мы говорим: "Ок, мы знаем о твоей задаче. У нас есть решение. НО чтобы новый образ был завершённым, чтобы то, что ты хочешь действительно украшало тебя приходи к нам нам - мы поможем подобрать тот образ, который будет в полной гармонии с твоей внешностью, типом лица, волос, ритмом жизни".

Заметили - мы не предлагаем стрижку, мы ничего не продаём. Наша задача - посеять сомнения: "а вдруг я хочу красивую стрижку, но она мне не подходит... вот именно мне?" И, на этой волне ведём в салон для установления личного контакта. А Стартовый продукт даёт надежду: "приходи, поможем подобрать то, что подходит только тебе, а если захочешь, то поможем превратить это в реальность".

Чувствуете разницу?

И здесь уже речь идёт не просто о стрижке, мы говорим о завершённом, гармоничном образе, а это часто подразумевает и стрижку, и укладку, и окрашивание... вот средний чек уже 9-12 т. р.

Идём дальше...
На этом шаге:

+1 Находим и упаковываем Стартовый продукт, который позволяет плавно переводить клиента на следующий этап воронки

+2
Собираем его таким образом, чтобы можно было продавать не единичные услуги, а предлагать комплексное решение клиенту. Что ведёт к росту среднего чека, а значит и прибыли. Об этом я расскажу дальше...

+3 При этом Стартовый продукт попадает в проблему клиента, показывает решение, его уникальность и раскрывает суть предложения.

+4 Клиенту должно быть психологически легко оставить заявку на этот продукт.
Когда мы собрали необходимые показатели, увидели - проблема в самой Бизнес Модели, что вытекало из линейки продуктов и воронки (пути клиента). Дело в том, что в салонах Олеси и Анастасии использовалась избитая модель "Продажи в лоб".

Общий посыл получается такой: вот наши услуги - выбирай - покупай

И так сегодня делают большинство. Я и сам так когда-то делал...
"Ведь, управлять можем мы лишь тем, что можем оцифровать"
Собираем все цифры, чтобы понять узкие места, не дающие достичь цели в количестве лидов, продаж, объёме выручки и прибыли, прослеживаем причинные связи между показателями.
ШАГ №1 - ОЦИФРОВКА
Теперь смотрите, что происходит дальше:

Первое - клиент приходит с убеждением, что нужна какая-то стрижка, иногда не знает, какая именно, но есть уверенность, что хочется именно стрижку и это прямо всё изменит.

Второе - мы уже знаем, чего они хотят на самом деле, что их триггерит и ненавязчиво, через опыт других клиенток доносим "ключевую идею", что "идеальный, сногсшибательный образ - это когда стрижка, цвет волос, стиль подходит именно тебе и действительно украшает, подчёркивает твою естественную красоту, а не меняет её на перекор естественности".

Это наша идея!

Дальше мозг клиентки реагирует вполне логичным вопросом - "Как мне тогда понять, действительно ли подходит мне то, что я хочу сделать?"

И тут мы говорим, что в её распоряжении более 300 моделей стрижек

- "Ну конечно, нужно взять каталог с коллекциями стрижек и выбрать что-то современное и модное" - думают клиентки.

Третье - мы просто "убиваем значимость стрижки" для идеального образа. Мы говорим что-то вроде "стрижка - это не главное, ты можешь выбрать трендовую модель, но именно тебя она может не украшать, да просто - не идёт. Просто постричься можно абсолютно в любой парикмахерской. Но ты не получишь настоящего наслаждения своей внешностью".

И затем подводим к мысли, что для идеального образа важно его правильно подобрать.

Идеальный образ - это не стрижка, идеальный образ кроется в умении стилиста ПОДОБРАТЬ И ПРЕДЛОЖИТЬ ЕГО!

Мы "заражаем" мозг клиента этой идеей и она сама принимает решение - "мне нужен этот подбор образа".

И САМА набирает номер телефона или оставляет заявку. Мы не настаиваем и не "толкаем", говоря — «Тебе это надо... давай… записывайся на стрижку… ты будешь ослепительна…»

Нет!

Они сами идут к нам на Подбор!

Они забывают о стрижках. И уже предвкушают, как кайфуют от своей безупречной внешности, как их осыпают комплиментами…

ИДЕЯ играет ключевую роль.

Все мы принимаем решения на эмоциях!

А лишь потом начинаем рационализировать свой выбор! Поэтому клиентам

✔ НЕ НУЖНЫ СТРИЖКИ

✔ ИМ НУЖНЫ ЭМОЦИИ

  • неотразимый образ и уверенность в себе
  • внешность, которая заставляет любить ещё больше
  • горы комплиментов и новые поклонники

А эти истинные желания достигаются через ПОДБОР ОБРАЗА

Понимаете, о чем я?

И вот все это ложится в формулу создания безумного оффера, за которым выстроится очередь из клиентов
Кто ваш клиент? - спросил я у Олеси с Анастасией

И услышал примерно следующее в ответ: нууу… наша аудитория - женщины от 35 лет, которые…

Здесь я прервал их, не став дослушивать перечень поло-возрастных признаков…

…подобное говорят мне на разборах 9 из 10 клиентов.

Знать свою аудиторию - это, в первую очередь, понимать, о чём она думает, что у неё "болит", решение какой проблемы ищет, что чувствует и какие эмоции испытывает, какой результат хочет получить, что будет ощущать, когда придёт к цели, какими словами говорит об этом.

Нужно буквально попасть в её мысли, присоединиться к проблеме.

Чувствуете глубину?

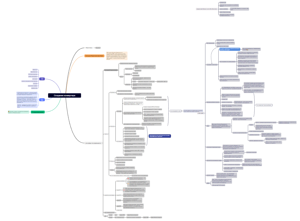
На этот шаг мы запланировали и потратили 5 дней: разобрали по косточкам аудиторию и не просто аудиторию, а самую комфортную, с которой хочется работать в первую очередь. Собрали скелет нашего будущего оффера и расписали его подробную детализацию.

На выходе получили вот такую mind-карту 👇👇👇
Будете вы палить из пушки по воробьям... при чём за свои же деньги, или получите поток осознанных клиентов, с которыми хотите работать, а не с теми, с кем кое-как получилось

Задумайтесь...
Оооо... Самый важный шаг. От глубины его проработки зависит эффективность всего маркетинга.
ШАГ №2 - ПОНИМАНИЕ СВОЕЙ АУДИТОРИИ
Берёте идею и начинаете копать, поднимать информацию, спрашивать у своей аудитории интересно это им или нет. Если нет, следующая идея, снова погружаемся и изучаем, собираем предложение… и так, пока не найдём…

Другого пути НЕТ

Хотите получать лиды каждый день, хотите клиентов и продаж - ИЩИТЕ ИДЕЮ. Не хотите искать - делегируйте, но без этого НЕ обойтись.

Идём дальше...
ЕЩЁ РАЗ - ОН ЕСТЬ У ВСЕХ, ЕГО НУЖНО НАЙТИ
Это предложения, которые мы видели в ходе конкурентной разведки:
➖ "Стрижка + фирменный уход от 5000 ₽"
➖ "Используем самые популярные техники окрашивания. Выполняем стрижки, укладки, уходы и собираем для наших клиентов идеальные образы!"

И таких С О Т Н И…

Вот то, что получилось у нас (сейчас не буду полностью раскрывать карты и покажу вам основной тезис, который мы далее раскрываем в своём предложении):

"Подбор образа по Закрытой Авторской технике основателей французского модного дома "Mod's Hair" братьев Беррар".

Ну скажите честно. Интереснее? Ярче? Хочется остановиться и узнать чё там за техника такая?

Однозначно хочется!

Предложение должно создавать интригу, вызывать интерес, побуждать получить то, что доступно не всем. На самом деле триггеры могут быть разными.

И кто-то, скорее всего, сейчас скажет, ну или хотя бы подумает: "конечно, они представители французов, а где нам взять этот механизм, если мы развиваем собственный бренд".
Сравните сами:
Как я говорил в начале, они являются представителями парикмахерского бренда с мировым именем "Mod's Hair", основанного во Франции братьями Беррар.

"Глупо этим не воспользоваться" - подумал я и предложил именно на этом и построить предложение.

Исходя из этой идеи, мы подняли всю, что смогли найти, информацию об истории бренда, его Большой Идее и Миссии, используемых техниках и подходах. На второй день поисков и изучения информации я нашёл одну интересную деталь: "Подбор образа, создание стрижек и их исполнение производятся по ЗАКРЫТЫМ АВТОРСКИМ ТЕХНИКАМ". Плюс к этому работать стилистами могут лишь те, кто прошёл обучение тем самым техникам.

Бинго!

Понимаете, к чему это я? ;)

Именно на этом мы и строим своё БЕЗотказное предложение!

Здесь берём свой Уникальный Механизм и делаем предложение ярким!

Я и моя команда прямо предвкушали крышесносные результаты этой идеи... 🚀
А теперь смотрите, как мы искали Уникальный Механизм для предложения салонов Олеси и Анастасии
Акции, скидки, подарки, бесплатные консультации и прочее без Уникального Механизма НЕ имеют ценности для вашей аудитории. Всё это инструменты удержания и возврата аудитории. Их задача - облегчить и ускорить принятие решения клиентом. Но они ни никак НЕ делают ваше предложение уникальным, интересным, НЕ выделяют из серой массы.

Так делают все! Но почему тогда результаты получают лишь единицы?

На них НЕЛЬЗЯ, даже НЕВОЗМОЖНО, построить СИЛЬНОЕ ПОЗИЦИОНИРОВАНИЕ И ПРЕДЛОЖЕНИЕ.

Вы согласны со мной?

Уникальный Механизм - это то, что делает вас и ваше предложение ВНЕконкурентным, БЕЗотказным, когда человек понимает за счёт чего он получит свой результат, как вы выполните своё обещание и доведёте его до результата, с помощью каких механизмов и технологий.
Ну подумайте сами, как один отдельный инструмент может решить задачи целой Системы?
На поиски Уникального Механизма для салонов мы потратили около 3-х дней.

Только этот элемент делает ваше предложение ярким, выделяет из "серой" массы конкурентов и позволяет "перестать толкаться плечами, как в тесном автобусе", даёт возможность "выдернуть" клиента из океана инфошума и получить его внимание.

Вот остановитесь и подумайте…

Что сейчас в вашем предложении является уникальным?

У вас есть вообще Уникальный Механизм или вы пытаетесь, как все, выдать за него какую нибудь акцию, скидку, подарок, бесплатную консультацию? Мм?

Почему клиент должен отдать вам своё внимание и выбрать вас?

Заметьте, предложения десятков тысяч игроков я описал всего ОДНИМ ВОПРОСОМ… А всё потому, что они ВСЕ ОДИНАКОВЫЕ, а значит СЕРЫЕ и НЕИНТЕРЕСНЫЕ.

Уровень инфошума настолько велик, что предложения такого рода уже просто НЕ получают внимания аудитории, люди НЕ обращают на них внимание.

А если ваше предложение не забирает у клиента его время либо деньги, он НЕ вернётся в дальнейшем.

Анализируя не один десяток разборов, я заметил ещё одну неочевидную проблему, которую называю "Синдром блестящего предмета". Это когда один предприниматель, по секрету, делится с другим, что они запустили тот или иной инструмент, фишку и у них заработало.

Да, такое возможно, если есть правильно выстроенная Система Маркетинга, где каждый инструмент, фишка выполняют свою роль и являются частью одного механизма. И я на 100% уверен - те ребята, у которых сработало, маркетинговая модель не строится лишь на скидках и акциях с подарками.
Фишка в том, что его нельзя придумать, нельзя создать, так же как и Большую Идею, его можно найти и об этом расскажу дальше.
ШАГ №3 - ИЩЕМ УНИКАЛЬНЫЙ МЕХАНИЗМ
    реклама не окупается
    лидов мало и они дорогие
    нет никакой стабильности - то пусто, то густо
    аудитория приходит холодная
    выручка и прибыль не растут
    вы постоянно вынуждены ломать голову в поиске решений, фишек и секретных секретов, подбирать всё новых и новых подрядчиков
Поэтому
В С Ё… воронка остановилась, клиент пошёл к конкурентам. И сколько не запускай рекламу, не повышай бюджеты, сколько не ищи новых спецов по рекламе, результат один - Н И Ч Е Г О
Всё зависит от второго шага воронки - Оффер КЭВ. Если мы там

Схалтурили с изучили и описанием аудиторию
НЕ нашли Уникальный Механизм или сделали это, как НЕ для себя
НЕ продумали воронку и НЕ внедрили Ключевой Этап
НЕ заложили те смыслы и их последовательность, которые потребляются, доносят ценность и дают понимание, зачем это, что будет, чем это выгодно и какой результат
Кстати, интересная деталь - чем дешевле продукт, тем сложнее его продать, тем более если он бесплатный. Потому что люди не ценят бесплатное, так уж мы устроены 😔
Видите разницу?

Мы не предлагаем сразу купить или записаться на услугу, мы предлагаем лёгкий переход на следующий шаг. Он у каждого свой...
Любая воронка продаж состоит из этапов или шагов, если хотите, и у каждого из них есть своя цель и эта цель - продать СЛЕДУЮЩИЙ ШАГ воронки. ТОЧКА ●

Так, задача трафика (рекламного или органического - любого) - перевести человека, условно, на ваше "предложение" (сайт, статья, продающий видео ролик - не важно, это форматы). ТОЧКА ●

Задача "предложения", ВНИМАНИЕ - донести смыслы человеку, чтобы он понял, что здесь знают о его проблеме, знают чего он хочет, знают, как эту проблему решить и ПЕРЕВЕСТИ его на Ключевой этап воронки. ТОЧКА

И только целью Ключевого Этапа является П Р О Д А Ж А, когда человеку всё понятно, вы ему сделали БЕЗотказное предложение, он идёт и оплачивает ваши услуги здесь и сейчас.

В проектах мы всегда начинаем с простой архитектуры:
РЕШАЮТ НЕ ИНТСРУМЕНТЫ И СЕКРЕТНЫЕ ФИШКИ, РЕШАЕТ ПРЕДЛОЖЕНИЕ И ПОСЛЕДОВАТЕЛЬНОСТЬ ШАГОВ
Только на этом этапе. Не с сайта, не по телефону, а на Ключевом Этапе.

В нашем случае ключевым этапом стал Подбор образа по Закрытой технике братьев Беррар.

Как видите, мы не настаиваем "Запишись на стрижку", "Запишись на окрашивание", а мягко предлагаем перейти на следующий этап, который состоится уже в салоне: "Мы поможем подобрать образ, который тебя действительно украшает и сделаем это с помощью Закрытой Уникальной Технологии".

А дальше дело техники: клиент уже в салоне, установлен контакт со стилистом, возникает доверие. А мы, тем самым, забрали у клиента время на изучение предложения, на визит в салон. Перенесли его в его точку Б...

Теперь просто глупо развернуться и уйти от своих желаний. Выгоднее купить, чем отказаться.

По нашей статистике 80% пришедших в салон на такое предложение покупают и оплачивают услуги в этот же день.

Понимаете, как это работает?
…это этап, на котором и состоится продажа
Нууу зедсь… как показывает практика, об этом вообще почти никто не знает…
ШАГ №4 - ВНЕДРЯЕМ КЛЮЧЕВОЙ ЭТАП ВОРОНКИ (КЭВ)
Просто послушайте это
Стоп
Слушать
на Оффер, который даже ещё не был собран на сайте. Я сбросил им его в формате текстового документа.

Думаю, не нужно больше слов, это говорит само за себя...
Смотрите, какой была реакция Олеси и Анастасии
Как-то ко мне на разбор пришёл Евгений. Мы с ним общались около 1,5 часов, разобрали полностью его модель, нашли узкие места и точки роста, которые вписали в Стратегию.

При этом, на протяжении всего разбора у меня временами возникало внутреннее ощущение, что Евгений закладывает совсем не те смыслы в понятие ОФФЕР.

Я спросил у него: "Как ты думаешь, что такое оффер?"

На что получил ответ: "Ну это же понятно - предложение на главном экране сайта - наше УТП".

Вооот… Поэтому все ваши офферы и не работают…

Оффер - это НЕ фраза на главном экране сайта.

Оффер - это всё ваше предложение одного конкретного продукта (услуги), которое показывает для кого оно, какие задачи и проблемы решает, как и за счёт чего, что для этого нужно, на каких условиях, доносит смыслы и выгоды, показывает уникальный механизм.

Он собирается как конструктор из элементов предыдущих четырёх.

И эти элементы выстраиваются в ОПРЕДЕЛЁННОЙ ПОСЛЕДОВАТЕЛЬНОСТИ. Тогда клиент, увидев Оффер, потребляет смыслы, которые вы доносите, тогда он остаётся с вами.

В нашем случае структура оффера КЭВ вышла на 11 листов А4.

Да, да, да… 11

Многие сейчас подумали: "Да ну… не будут читать…очень много…" Но ведь вы же сейчас читаете, и это уже 8 лист из 12, если что ;)

Более того - когда заложены правильные смыслы, в правильной последовательности, их аудитория легко потребляет. Сколько бы страниц не было.

Так, например, промо для одного из моих продуктов на 23 листах. Он разделён на 2 части. И скажу я вам: "Его отлично читают и потребляют".

Наша задача - получить не просто лид (заявку), а получить максимально осознанный лид, который понимает свою проблему и уже ищет решение.
ШАГ №5 - СОБИРАЕМ ВНЕКОНКУРЕНТНЫЙ ОФФЕР, ДЕЛАЕМ БЕЗОТКАЗНОЕ ПРЕДЛОЖЕНИЕ
Итак, начали мы с самого предложения, которое выше уже с вами разобрали. Указали на проблему и дали Большое обещание, тут же рассказали что решение этой проблемы есть и оно есть у нас, показали свой Уникальный Механизм.

Сразу раскрыли суть Ключевого Этапа, т. е. описали всё, что на нём будет, как мы это делаем и что клиент получает на выходе. Важно показать всё максимально прозрачно, чтобы клиент не додумывал и не догадывался, опасаясь, что будет что-то, чего он не хотел бы.

Далее показываем для кого наше предложение. Ведь, как вы помните, нам НЕ нужны все подряд, нам нужны только те, которых мы описали, которые готовы прийти и платить за наши продукты здесь и сейчас.

Плавно переходим к ключевой идее и показываем, что стрижка, сама по себе, значения практически не имеет в идеальном образе. Доносим смыслы и показываем, что бывает, когда просто идут и стригутся без подбора (как это происходит, какой результат получают) и, как происходит, когда клиентка приходит к нам, получает то, о чём мечтает и превращается в королеву.

Ещё раз, но уже максимально подробно, показываем своё решение, каждый шаг и его результат + подкрепляем это отзывами.

Доносим выгоды и облегчаем принятие решения ускорителями. Вот здесь вы можете использовать акции, подарки, скидки, бесплатные предложения - всё, на что способна ваша фантазия. Теперь клиент знает о вас, в голове прочно засела ваша идея и всё, что нужно - это просто слегка подтянуть.

Вот, что такое ОФФЕР. Его структура и формат мы подбираем под каждый отдельный случай. Нужно чётко понимать уровень осведомлённости клиента.

Всего за 15 число 22 осознанных лида
  • подбираем источники трафика (Яндекс.Директ, таргет ВК, Телеграм и т. д.)
  • собираем сайт, записываем продающие ролики VSL, пишем логриды
  • собираем ботов и т. д.

И никак НЕ иначе! Есть чёткая последовательность шагов и её нельзя нарушать.

Вуаля - 26 дней работы Системы и 164 целевых осознанных потенциальных клиентов
Только ШЕСТЫМ шагом мы:
ШАГ №6 ПОДБОР ИНСТРУМЕНТОВ
Теперь понимаете, как это важно? Как это работает?
Я только что дал вам всё необходимое, чтобы собрать и запустить такую Систему за 14-21 день, ну не имея навыков - за месяц...
НО ПОСТОЙТЕ!
НО ПОСТОЙТЕ!
Кроме 163 лидов с платной рекламы, страница проиндексирована поисковиками и принесла бонусом 6 целевых заявок стоимостью НОЛЬ руб.

Это органический трафик, вот он приводит самую осознанную аудиторию, которой не нужно ничего доказывать и объяснять. Такие клиенты находятся на 3 уровне осознанности. Им не нужно объяснять что-то, они уже знают свою задачу, знают решение, осталось только выбрать исполнителя... и тут мы со своим БЕЗ отказным предложением.

Итого 169 заявок от горячих, осознанных клиентов.

Самое интересное, что после того, как мы собираем и запускаем Маркетинговую Систему по технологии TMBI, все эти результаты становятся регулярными, управляемыми и прогнозируемыми.

Как видите, в реализации такой Маркетинговой Системы решающую роль играют:

Во-первых: СТРАТЕГИЯ

Во-вторых: ПОНИМАНИЕ АУДИТОРИИ

В третьих: УНИКАЛЬНЫЙ МЕХАНИЗМ

В четвёртых: КЛЮЧЕВОЙ ЭТАП ВОРОНКИ

И в пятых: БЕЗОТКАЗНЫЙ ОФФЕР

а не инструменты и фишки… ведь контекстная реклама, таргетинг в ВК, ведение канала, дзен, сайт - это всё лишь И Н С Т Р У М Е Н Т Ы, которые НЕ работают без Системы.

Ну это как купить только колесо от машины и пытаться на нём поехать. Понимаете?

Важно, какие смыслы и ценности вы доносите, на каком уровне осознанности ваши клиенты, какое решение вы даёте, на сколько оно релевантно запросу вашего клиента. У многих нет понимания этого, а именно здесь и кроется КОРЕНЬ ПРОБЛЕМЫ, почему маркетинг не окупается, реклама дорогая, лидов и клиентов мало, продажи не растут.

Многие так и будут продолжать топтаться на месте в поиске инструментов, фишек и чудо подрядчиков, вместо того, чтобы сделать БЕЗотказное предложение и собрать Систему...

Печально, правда?
И это ещё не всё ))
Карл, 163 всего на одну услугу по цене 367 руб. за лид...

Не плохо! Правда?

Как вам такие результаты? Мм?

А подходы к маркетингу?

Только на Стартовый продукт за 19 дней
Всего за 19 дней
Далее, всего за 19 дней апреля, мы получаем, внимание, всего 220 горячих лидов, из них - 163 лида на Стартовый продукт.
Только за оставшиеся 10 дней марта, с 22 по 31 число мы получили 49 целевых лидов. Это не считая лидов на другие услуги.
А теперь, смотрите, что происходило дальше, после запуска Системы
Новый продукт мы запустили 22 марта, поэтому март показываю в разрезе периодов ДО и ПОСЛЕ
ДО запуска этого продукта и Системы, салоны в среднем получали с рекламы всего 43 лида на ВСЕ услуги за ЦЕЛЫЙ МЕСЯЦ
Просто посмотрите ещё раз на цифры
Первые 10 дней Система адаптировалась, разгонялась, обучались алгоритмы медиа площадок и выдавала в среднем 3 новых заявки каждый день. Спустя 10 дней среднее число заявок выросло до 7 каждый день. В пике доходит до 18 в день.
Строго соблюдая последовательность, собрали ту самую Маркетинговую Систему, которая уже на второй день после запуска трафика начала приносить лиды, салоны получают клиентов и делают продажи услуг.
Мы просто взяли и прошли по этим шагам, которые со 100% уверенностью рекомендую и вам
Смотрите, те, кто понимает важность прочитанного выше и хочет роста в количестве лидов, клиентов, продаж, в выручке и прибыли. Только те, кто действительно готов действовать, для вас у меня есть предложение.

P.S. Те, кому просто любопытно и интересно - это предложение НЕ ДЛЯ ВАС.
Заключается предложение в том, что Вы можете узнать все детали и механизмы, которые мы используем для выстраивания Системы и загрузки бизнеса лидами и клиентами от меня лично.

Для этого, тем, кто пройдёт квалификацию - отбор я дам возможность попасть на ЗАКРЫТУЮ ОНЛАЙН ЭКСКУРСИЮ-РАЗБОР.
Что будет на ЭКСКУРСИИ, чем она полезна и для кого она?
Пара слов о стоимости Закрытой Экскурсии-Разбора

Я со своей командой на поиски решений, тесты, покупку чужого опыта, подбор действительно стоящих, рабочих механик, технологий и инструментов уже вложили более 1 млн. руб. и постоянно продолжаем дальше учиться, искать новые связки и стратегии, тестировать их.

Сейчас, хочу задать вам один вопрос…

По вашему мнению, сколько могут стоить те знания и опыт, которыми я собираюсь с вами поделиться?

Более того, мы с вами вместе применим всё это к вашей ситуации и составим Персональную Стратегию.



И во сколько бы вы это всё не оценили, сразу скажу:

Я не продам вам это за 10 000 р.
Не продам за 20 000 р.
И даже за 50 000 р. я это вам не отдам

сейчас объясню почему...

На самом деле всё очень просто: мне не интересны какие-либо разовые продажи, я не преследую цель продать сейчас вам любой ценой, наоборот, я очень тщательно отбираю проекты. Моя цель - долгосрочное сотрудничество, я хочу сделать так, чтобы ваш бизнес рос и развивался в рамках моих продуктов.

Поэтому я делаю это Б Е С П Л А Т Н О, чтобы вы потом остались со мной на годы.

Понимаете?


Ах, да… чуть не забыл, т. к. у меня нет цели поставить всё на поток, количество слотов на Экскурсию ограничено - я возьму всего не более 5 человек. Без обид ;)
ПЕРВОЕ - вы увидите ту самую Маркетинговую Систему изнутри
Мы закрываемся с вами примерно на 30-50 минут в ZOOM, я включаю демонстрацию экрана и рассказываю всё о Системе и модели, на которой она строится.
вторОЕ - у вас на руках готовая стратегия построения маркетинга
Вы рассказываете свою ситуацию, что используете, что получается, а что нет, к чему хотите прийти

Мы вместе находим узкие места и составляем ту самую Стратегию - Пошаговый План

По итогам встречи вы можете реализовать её самостоятельно или с моей помощью, а если захотите, то сможете делегировать мне и моей команде ВСЕ задачи маркетинга.
и третье
Каждый участник ЭКСКУРСИИ-РАЗБОРА получает шанс раз и навсегда решить задачи с выстраиванием системного потока лидов для своего бизнеса на специальных условиях. Я расскажу вам свой ВНЕконкурентный Оффер, но это только один на один на экскурсии.
Сразу скажу, кому точно НЕ стоит даже пытаться получить доступ:
    Тем, кто ищет спасения: "сейчас всё плохо, инвестировать в бизнес мы не хотим, придите и сделайте чудо"
    Тем, кто думает, что достаточно найти специалиста по рекламе или маркетолога и делать больше ничего не нужно. Нет, я могу помочь вам сделать ваш бизнес сильнее, но не заменю его
    Тем, кто находится в позиции "я всё знаю". Пожалуйста делайте сами, раз знаете. Что-то доказывать и переубеждать вас у меня нет ни желания ни времени
    Тем, кто не готов вовлекаться, инвестировать время, энергию и деньги в СВОЙ бизнес
    Тем, кто в принципе не верит в маркетинг, не верит в рекламу - у вас результата не будет. Пожалуйста не заполняйте анкету и не тратьте ни моё и ни своё время
    Тем, у кого "долгие согласования" и постоянно нет времени созвониться, принять решение, предоставить информацию и т. д. У меня нет ни времени, ни желания бегать за кем либо. Тем более я очень хорошо знаю цену своего времени. Давайте уважать друг друга
    Тем, кому просто посмотреть, но делать они ничего не собираются. Сорри, но идите мимо

Отбор провожу лично!

Как видите, условия достаточно жёсткие. Если в описанных выше критериях вы себя не узнали, милости прошу на ЗАКРЫТУЮ ОНЛАЙН ЭКСКУРСИЮ-РАЗБОР.

Для этого нажмите кнопку ниже и оставьте заявку. После этого вам придёт Анкета на получение доступа. Заявки без заполненной Анкеты не рассматриваю!


Ну что?
Вы точно хотите создать Маркетинговую Систему и "купаться" в целевых лидах и клиентах?


Тогда поехали
P.S. Я сейчас вам ничего не продаю, просто хочу поделиться этой мало используемой Системой.


Ещё больше о Системе, результатах, которые она даёт рассказываю в Telegram канале "Маркетинг с идеей"